昆明生涯教育研究院
The Kunming Indtitute of Career Counseling


 考试大局已定,看志愿填报怎么帮你提分!昆明生涯教育研究院专家一对一志愿填报火热报名中! 
新闻详情

昆明生涯教育研究院-姗姗来迟!东北大学自主招生简章发布,90所高校简章全部揭晓注!

发表时间:2019-04-17 19:12

今天上午,东北大学终终终终终于发布了2019自主招生简章,这也意味着今年90所高校的简章全部发布。相信大家现在最关心的就是东北大学报名条件了。


今年东北大学的报名条件可分为两类:

1.五项学科竞赛省一及以上;

2.对人文与社科类或外语类有浓厚兴趣,具有相关学科特长或创新潜质并能够提供相应证明材料的考生可报考人文与社科类或外语类。


特别提醒大家:东北大学外语类、人文与社科类专业仅招文科生,且只面向部分省市。自然科学类仅招理科生,面向全国


下面我们一起来看招生简章。



东北大学2019年本科生自主招生简章


为全面贯彻全国教育大会精神,深化考试招生制度改革,落实《教育部办公厅关于做好2019年高校自主招生工作的通知》(教学厅〔2018〕14号)精神,选拔和培养又红又专、德才兼备、德智体美劳全面发展的社会主义建设者和接班人,我校2019年继续通过自主招生选拔具有学科特长和创新潜质的综合素质较好的高中毕业生。实施办法如下:


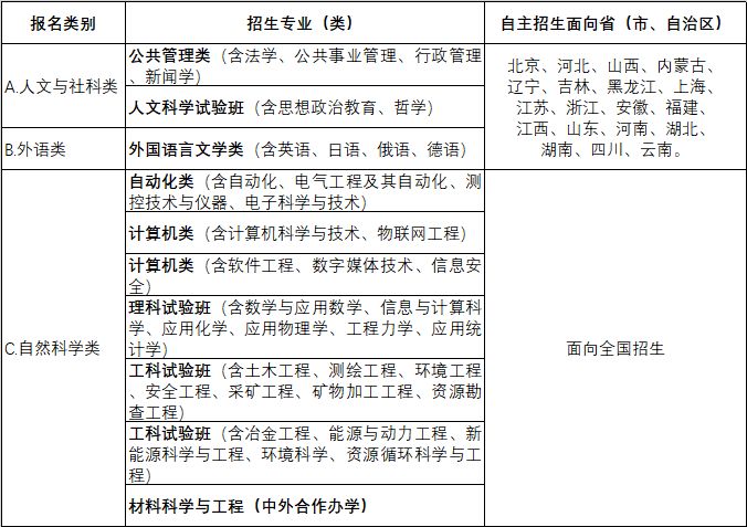
一、招生专业及招生计划

我校2019年自主招生计划不超过195人。



注:如遇学院、专业(类)调整以学校实际情况为准。


二、报名条件

完成2019年高考报名,践行社会主义核心价值观,具有优良思想品德,理想信念坚定、遵纪守法、诚实守信、身心健康,且符合下列条件之一的高中毕业生均可报名。


1.高中阶段在中国科协举办的五项学科竞赛中获得全国决赛一、二、三等奖,包括中国数学奥林匹克(中国数学会主办)、全国中学生物理竞赛决赛(中国物理学会主办)、中国化学奥林匹克(决赛)(中国化学会主办)、全国中学生生物学竞赛(中国动物学会、中国植物学会主办)、全国青少年信息学奥林匹克竞赛(中国计算机学会主办)。


2.高中阶段在中国科协举办的五项学科竞赛全国联赛中获得省级一等奖,包括全国高中数学联赛(中国数学会主办)、全国中学生物理竞赛(省级赛区)(中国物理学会主办)、中国化学奥林匹克(初赛)(中国化学会主办)、全国中学生生物联赛(中国动物学会、中国植物学会主办)、全国青少年信息学奥林匹克联赛复赛(中国计算机学会主办)。


3.对人文与社科类或外语类有浓厚兴趣,具有相关学科特长或创新潜质并能够提供相应证明材料的考生可报考人文与社科类或外语类。


注:获得中学生学科奥林匹克竞赛省级赛区一等奖及以上奖励的学生必须在全国青少年科技竞赛获奖名单公示网站(http://gs.cyscc.org/)公示方为有效。


自然科学类限理工类考生报考,人文与社科类、外语类限文史类考生报考。外国语言文学类(含英语、日语、俄语、德语)、计算机类(含软件工程、数字媒体技术、信息安全)限外语语种为英语的考生报考。考生可选择自然科学类、人文与社科类、外语类其中一类报名,不得兼报。


对上海市、浙江省考生的选考科目要求与我校在上海、浙江公布的2019年同专业(类)选考科目要求相同,报名不分文理(选考科目要求见下表)。江苏理工类考生专业选测科目为物理,文史类考生专业选测科目为历史,学业水平测试科目等级要求选测为AB,必测为4C1合格。


东北大学2019年自主招生专业(类)

在上海市、浙江省选考科目范围要求


三、报名程序

考生须通过特殊类型招生报名平台(https://gaokao.chsi.com.cn/zzbm/)进行报名、上传报名材料、查询初审结论、确认考试、打印准考证、查询考核结果等。网上报名及确认志愿截止时间为4月20日。


我校仅对以下材料进行审核,论文和专利等非必要材料不得作为报名材料上传,否则我校将不予初审。考生需上传的材料仅包括:


1.《东北大学2019年普通自主招生申请表》。按报名系统要求网报成功后通过系统打印并由本人亲笔签名并承诺所提交材料真实可靠,中学逐页审核并盖章。


2.高中阶段综合素质评价档案。包括学生思想品德、学业水平、学科特长、创新潜质、身心健康、艺术素养和社会实践等方面突出的成长记录和典型事实的记载与证明。如所在中学未实施,则须提交中学盖章的说明。


3.获奖证书(以报名条件1、2报考的考生需提供)。中国科协举办的五项学科竞赛省级一等奖及以上的证书。


4.证明视频(仅以报名条件3报考的考生需提供)。关于本人学科特长或创新潜质方面的介绍视频,视频时长10分钟,发送至ddzsb@qq.com邮箱(具体要求请登录报名系统查看)。


5.推荐信(若无此项材料则无需提供)。考生所在中学(单位)或原毕业中学、社会团体或专家个人在对真实性负责的基础上可实名向我校提供推荐材料。推荐程序为:学生在报名系统中填写推荐人信息后,报名系统向推荐人发送电子邮件,推荐人按电子邮件中的要求下载推荐信模板,亲笔填写完成后扫描上传至报名系统。


考生须严格按规定准备申请材料并上传至报名系统,我校不接收纸质报名申请材料。所有申请材料要求真实、准确、清晰,必须经中学审核、加盖公章,在中学网站和班级详尽公示后,由中学校长签字并明确注明“经严格审核并充分公示无异议”内容。未按要求完成网上报名、申请材料不符合要求者,视为报名无效。如因上传的报名材料不完整、不清晰、信息不全、不准确,以及未按时提交材料者,我校不予审核。


四、选拔程序及优惠政策

1.初审

我校成立专门自主招生审核专家组对所有申请材料进行材料审核和资格初审,综合考察学生高中阶段学科水平、创新潜质和综合素质,择优确定参加考核的初审合格考生名单,初审合格考生提交的相关信息将根据相关规定于5月11日后在东北大学招生网进行公示。


在保证生源质量的基础上,向中西部地区、农村地区的申请考生适当倾斜。


2.办理考试手续

初审合格考生在规定时间内登录报名系统确认参加考试并打印准考证。未在规定时间内完成确认或未打印准考证的考生视为自行放弃考试资格。


3.考核

初审合格考生持身份证、准考证参加我校组织的考核。考核分类别进行,考核方式为面试、笔试和体育测试。面试和笔试考核重点为报考类别相关的学科特长基础和创新潜质,包括学生运用所学知识分析问题、解决问题的能力,创造力,想象力,逻辑思维、审辩式思维以及表达、组织、应变与团队协作能力等;体育测试项目为立定跳远和坐位体前屈,测试结果将作为资格认定的重要参考。所有考生均须参加体育测试,无故不参加体育测试的视为自动放弃我校自主招生资格,因身体残疾或疾病无法进行体育测试的考生,可申请免予体育测试,考生须提交《东北大学自主招生体育测试免试申请表》(附件)、二级甲等及以上医院诊断证明等相关证明材料,经学校相关部门复查核准后,可免予体育测试。考核时间为6月10日,地点另行通知。


4.确定入选资格考生及优惠政策

优惠政策(降20分录取):考生高考成绩达到我校在生源所在省份同科类模拟投档线分数下20分以内,且不低于生源所在省份第一批本科录取控制分数线或自主招生最低录取控制参考线。上海市、浙江省考生高考成绩达到所在省市自主招生最低录取控制参考线上20分。


说明:“模拟投档线”由生源所在地省级招办按教育部规定方法测算生成。对合并本科批次或实施高考改革试点的省份,“自主招生最低录取控制参考线”由省级教育行政部门或招生考试机构划定执行。


我校按照“宁缺毋滥、择优录取”的原则,根据测试成绩确定自主招生入选资格考生名单。入选资格考生名单、优惠分值和可录取专业(类)范围在东北大学招生网、教育部阳光高考平台进行公示。


五、录取

经公示无异议的自主招生入选资格考生,须按考生所在省级招生考试机构的统一安排和我校要求有效填报自主招生志愿,且须服从专业调剂,否则视为自动放弃自主招生录取资格。高考成绩达到考生所获优惠政策要求方可录取。录取专业(类)由我校综合考虑考生高考成绩、特长潜质、专业志愿及各专业实际录取情况,在公示的其可录取的专业(类)范围内进行安排。对未能满足专业志愿但服从专业调剂的考生,将调剂到公示的其可录取专业(类)范围内的其他专业(类)。各专业(类)招生计划将视生源情况确定。按专业大类录取的考生,入学后需参加相应学院的大类招生专业分流。


六、监督约束机制和申诉渠道

1.东北大学自主招生工作在东北大学招生工作领导小组指导下,由招生办公室统筹组织,相关学院专业参与实施。


2.严格遴选初审、命题专家和面试评委,严格工作人员选聘。将师德高尚、作风正派、廉洁自律作为遴选主要标准。严明工作纪律,强化岗前培训。


3.报名材料和评审专家“双随机”确定,每份材料多人评审。面试专家和考生、考场“三随机”确定,考核过程全程录音录像,严防暗箱操作。


4.初审合格名单、入选资格考生名单、录取考生名单均由学校招生领导小组集体研究确定并及时公开公示。


5.考生、推荐单位或个人应如实推荐和报送相关材料。考生须承诺提交的所有材料客观、真实。如有虚假内容,一经查实,将被认定为在国家教育考试中作弊,取消我校自主招生的报名、考试和录取资格,并将有关情况通报考生所在地省级招生考试机构,由省级招生考试机构依照相关规定取消今年高考报名、考试和录取资格,并视情节轻重暂停1-3年参加各类国家教育考试。入学后发现的取消其学籍,毕业后发现的取消毕业证、学位证。


6.学校纪委办公室[监察室]、教务处、学生工作处进行监督,东北大学招生办公室监督申诉电话:024-83687392,纪委办公室[监察室]监督申诉电话:024-83687318。


七、联系方式

单位:东北大学招生办公室

地址:辽宁省沈阳市和平区文化路3巷11号(邮编:110819)

咨询电话:024-83687392

传真:024-23891272

招生网址:http://www.neuzs.com

电子邮箱:ddzsb@mail.neu.edu.cn


八、其他

1.我校自主招生所有测试信息仅在东北大学招生网及阳光高考平台上发布。我校未举办任何形式的自主招生培训,也未授权任何机构、个人举办任何形式的自主招生培训;在报名、考试和录取过程中不收取任何形式的赞助费或其他费用;任何机构、个人以东北大学或东北大学师生、评委等名义擅自举办的自主招生相关培训均为侵权行为,我校将保留追究其法律责任的权利。


2.如本简章与教育部最新文件有冲突,以教育部最新文件为准。


3.参加我校自主招生体育测试的考生,均须自行购买测试期间有效的“人身意外伤害保险”。


4.本简章由东北大学招生办公室负责解释。


请输入要描述的内容进行补充
1
3
2
4
第一行主标题
第一行主标题
第一行主标题
请输入要描述的内容请输入要描述的内容请输入要描述的内容请输入要描述的内容请输入要描述的内容请输入要描述的内容请输入要描述的内容请输入要描述的内容请输入要描述的内容请输入要描述的内容
请输入要描述的内容请输入要描述的内容请输入要描述的内容请输入要描述的内容请输入要描述的内容请输入要描述的内容请输入要描述的内容请输入要描述的内容请输入要描述的内容请输入要描述的内容
请输入要描述的内容请输入要描述的内容请输入要描述的内容请输入要描述的内容请输入要描述的内容请输入要描述的内容请输入要描述的内容请输入要描述的内容请输入要描述的内容请输入要描述的内容
请输入要描述的内容请输入要描述的内容请输入要描述的内容请输入要描述的内容请输入要描述的内容请输入要描述的内容请输入要描述的内容请输入要描述的内容请输入要描述的内容请输入要描述的内容
师资研修,学业规划,职业教育研究,教育考试改革(命题方向)研究,艺考文化研究及培训教材编写,开展学校战略规划管理等;
登录
登录
其他账号登录:
我的资料
留言
回到顶部